Skip to main content

CARTA ORGANISASI PUSAT PENGAJIAN UMUM DAN KOKURIKULUM

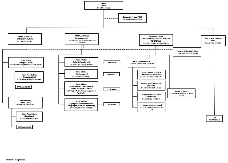
CARTA ORGANISASI PENTADBIRAN PUSAT PENGAJIAN UMUM DAN KOKURIKULUM

CARTA FUNGSI PUSAT PENGAJIAN UMUM DAN KOKURIKULUM